歡迎訪問泰州開廣塑膠有限公司官網!
聯繫我們:0523-88817788 / 88817978 / 88811023
聯繫我們:0523-88817788 / 88817978 / 88811023
首頁 > 可持續發展
熱銷推薦

公司簡介

泰州開廣塑膠有限公司始建於2003年,位於江蘇省泰州市姜堰經濟開發區,專業從事化妝品、保健品以及食品等塑料包裝容器及其模具的設計、研發與生產並銷售到法國、日本、韓國、泰國、加拿大、西班牙、哥倫比亞、丹麥、美國、墨西哥、瑞士等三十多個國家。閱讀更多
持續發展

塑膠原料的回收利用

發佈時間:2025-11-14   瀏覽:85次

塑膠原料回收利用的覈心目的是緩解資源短缺、减少環境污染並降低能量消耗,可通過物理、化學等科技手段,將廢棄塑膠轉化為可重新使用的資源(如再生顆粒、化工原料),實現“廢棄物-資源-新產物”的迴圈,解决塑膠污染與資源浪費問題

1、回收過程:

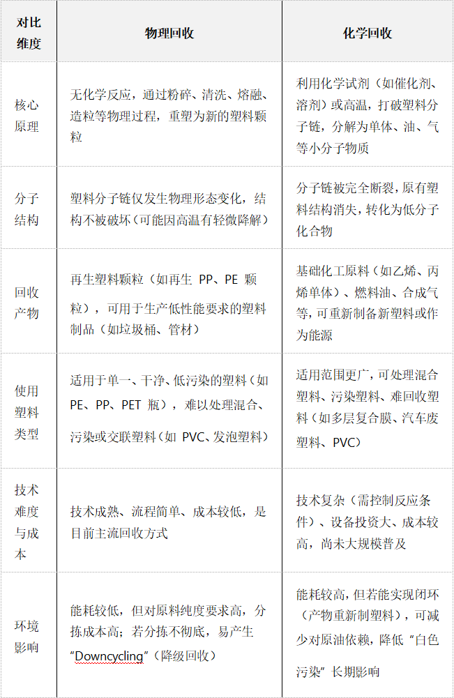
2、物理回收與化學回收的區別對比:

123456



聯繫我們

公眾號 公眾號

視頻號 視頻號

抖音號 抖音號

版權所有:泰州開廣塑膠有限公司 備案號:苏ICP备2022017786号-2